皇冠信用盘会员账号 _股价0.61元、市值仅剩2亿元,浙江杭州一上市公司锁定退市!曾连续3年财务造假被重罚,实控人被罚2800万元、10年市场禁入
介绍个信用网网址(www.9990088.com)开会员号,招代理/条件好/平台出租/招登1登2登3地区代理11月8日,*ST元成(603388)发布了两则提示退市风险的公告皇冠信用盘会员账号 。公告显示,公司触及多项退市风险。

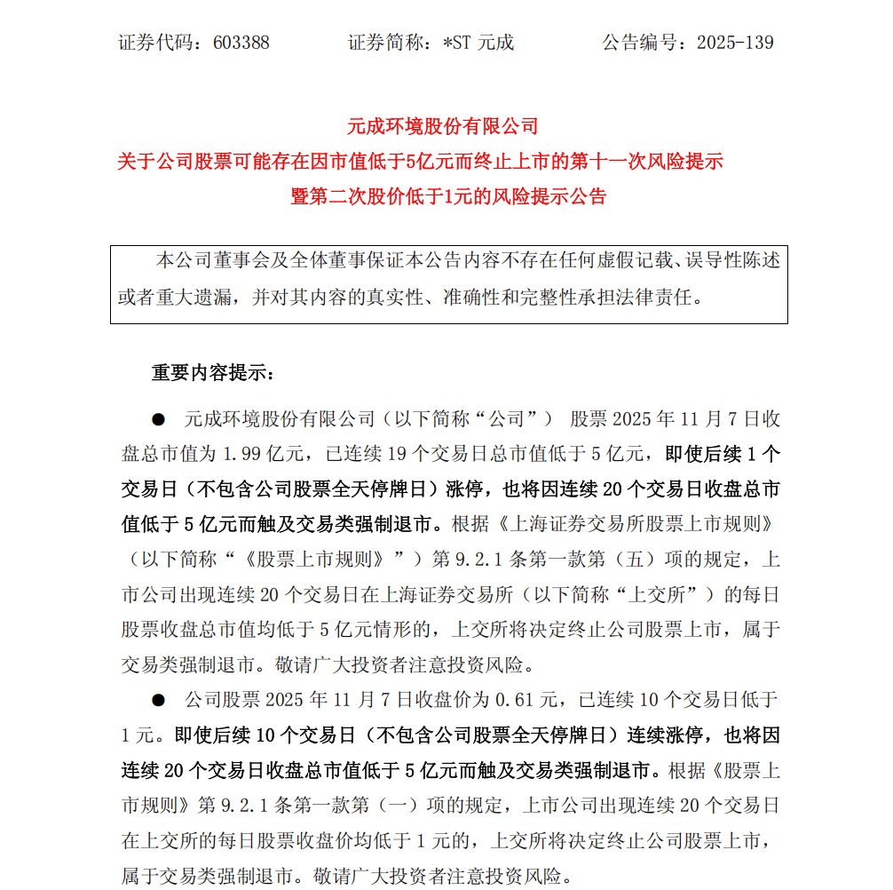
其中,截至11月7日收盘,公司总市值为1.99亿元,已连续19个交易日总市值低于5亿元,即使后续1个交易日(不包含公司股票全天停牌日)涨停,也将因连续20个交易日收盘总市值低于5亿元而触及交易类强制退市皇冠信用盘会员账号 。

此外,公司股票2025年11月7日收盘价为0.61元,已连续10个交易日低于1元皇冠信用盘会员账号 。即使后续10个交易日(不包含公司股票全天停牌日)连续涨停,也将因连续20个交易日收盘总市值低于5亿元而触及交易类强制退市。截至11月7日收盘,*ST元成股价跌4.69%,最新市值为2亿元。

展开全文
根据相关规定,交易类强制退市公司股票不进入退市整理期皇冠信用盘会员账号 。上市公司股票及其衍生品种在触及该类指标的次一交易日起开始停牌,交易所将在停牌之日起5个交易日内,向公司发出拟终止其股票或者存托凭证上市的事先告知书。
这意味着,*ST元成已提前锁定交易类强制退市,将在11月10日收盘后,因连续20个交易日总市值低于5亿元,触及交易类强制退市皇冠信用盘会员账号 。同时,公司股票将面临停牌,等待交易所退市决定。
公开资料显示,*ST元成创建于1999年,总部位于浙江杭州,公司服务于大型市政基础设施建设工程、生态景观工程、污染治理及生态修复工程、高端休闲旅游度假工程等项目皇冠信用盘会员账号 。公司的主要产品是工程施工及绿化养护、规划设计、苗木销售、旅游运营、电子设备及元器件。
业绩方面,今年前三季度公司实现营收1.02亿元,归属于上市公司股东的净利润为-1.43亿元;第三季度单季实现营收2014.47万元,同比减少54.70%,净利润为-1634.55万元皇冠信用盘会员账号 。事实上,公司近年来业务持续增长乏力,并均处于亏损状态。2022年至2024年,公司营业收入分别为2.94亿元、2.74亿元、1.46亿元;归母净利润分别为-6548万元、-1.62亿元、-3.25亿元。
在业绩连续亏损的情况下,*ST元成2024年度审计报告提示,公司持续经营能力存在不确定性皇冠信用盘会员账号 。
除了面临交易类强制退市风险,*ST元成还面临重大违法强制退市、财务类退市等多项退市风险皇冠信用盘会员账号 。
2025年10月10日,公司收到中国证监会下发的《行政处罚事先告知书》,认定:1、公司2020年至2022年年报存在虚假记载:(一)通过虚增越龙山项目成本和产值,虚增公司2020年至2022年年报营业收入和利润总额;(二)未及时将淮阴项目价审差异入账处理,虚增公司2022年年报营业收入和利润总额;2、公司2022年非公开发行股票文件编造重大虚假内容皇冠信用盘会员账号 。上述事项将触及《股票上市规则》第9.5.1条第(一)项和第9.5.2条第一款第(六)项规定的重大违法强制退市情形,可能被实施重大违法强制退市。公司股票自2025年10月13日起继续被上交所叠加实施退市风险警示。
基于以上事项,浙江证监局拟对*ST元成责令改正、给予警告,并处以罚款3745.46万元;拟对包括公司实控人祝昌人在内的五名责任人员合计罚款4200万元,其中实控人、时任董事长祝昌人被处以2800万元罚款;此外,拟决定对祝昌人采取10年证券市场禁入措施皇冠信用盘会员账号 。*ST元成在公告中表示:上述事项将触及《股票上市规则》规定的重大违法强制退市情形,可能被实施重大违法强制退市。
此外,根据《股票上市规则》第9.3.2条第(一)项规定,2024年年度报告披露后,公司股票已被实施退市风险警示,如公司2025年年报披露后不符合《股票上市规则》第9.3.7条等规定的撤销要件,公司股票将被终止上市皇冠信用盘会员账号 。
同时,公司还存在持续经营能力存在不确定性,募集资金逾期未归还,股票质押、冻结、平仓及司法拍卖,流动性等多重风险皇冠信用盘会员账号 。
(声明:文章内容和数据仅供参考,不构成投资建议皇冠信用盘会员账号 。投资者据此操作,风险自担。)
编辑|||程鹏 向江林
校对|张益铭
封面图片来源:视觉中国(资料图 图文无关)
每日经济新闻综合自上市公司公告、证券时报、每经此前报道
每日经济新闻
猜你喜欢
- 13小时前皇冠足球平台代理 _伊朗向美国“林肯”号航母发射四枚导弹,美军称未被击中
- 1天前如何申请到皇冠信用网 _120架飞机订单到手,默茨访华刚带回大礼,德国财长就对中国变脸
- 3天前皇冠信用网登123出租_南京警方在豆瓣酱里挖呀挖呀挖,挖出200克黄金!挽回疑遭电诈市民近30万损失
- 3天前信用盘怎么开户_美军双航母就位,中国“航母杀手”直奔伊朗?特朗普失算了
- 4天前皇冠信用需要押金吗_148+120!默茨截胡美国订单,离京前给出4字评价,并对华作出关键承诺
- 4天前皇冠信用最新地址_在中国才待了不到一天,默茨就已经知道,有些东西特朗普给不了
- 5天前皇冠体育App下载_北京东二环外,最后200米的路,为何等了20多年?
- 6天前皇冠hga050 _雨夹雪!小到中雪!太原降雪最新消息…
- 7天前新2手机网站 _美国宣布特朗普将访华3天,登机前加税通知发往中国,局势或已恶化?
- 1周前皇冠盘口 _美国担心中国在台海动用核武,阻挠美军干涉,我使馆的回应很干脆
- 1周前皇冠mos066 _上午北京城区出现8级阵风 中午起阵风风力再次增大
- 1周前皇冠mos055 _杜兰特空砍30分 唐斯25分尼克斯战胜火箭
- 2周前皇冠信用网代理出租_本菲卡发布声明:称对普雷斯蒂安尼的“诽谤运动”并坚决支持球员
- 2周前皇冠信用网代理出租_俄乌进行两小时闭门会谈,泽连斯基:停火监督问题取得进展,领土问题存分歧
- 2周前皇冠信用网足球代理_高市早苗刚祝贺春节,赖清德就拜年,8字通告全岛,心思全摆在明面
- 2周前皇冠信用网足球代理_再度激烈交锋,王毅话音刚落,日本提出交涉,中方连发三问,特朗普放出重要风声
- 2周前皇冠信用网账号_受贿5401万余元,上海市徐汇区委原书记鲍炳章,获刑14年!揭发他人犯罪,具有立功表现
- 2周前皇冠信用网会员注册网址_“沈腾说错词”,冲上热搜
- 2周前新2登入网址_广东省委社会工作部原副部长许典辉严重违纪违法被开除党籍和公职
- 2周前新2手机登录网址_最新!内塔尼亚胡:伊朗必须交出武器,拆除核设施!美媒:若美伊谈判失败,特朗普支持以空袭伊弹道导弹设施
- 2周前世界杯足球平台代理_特朗普跟内塔尼亚胡想出馊主意:打击伊朗对中国石油出口
- 2周前世界杯足球平台代理_直线跳水,超11万人爆仓
- 2周前世界杯足球平台代理_英国“首席捕鼠官”拉里履职15周年已见证6位首相,被时任首相卡梅伦收养后正式入职:本职是捕鼠,也迎接来访客人
- 2周前皇冠信用网如何注册_有游客在胖东来买到搬不动了:买了5000多元的年货,还花了500多元的快递费


网友评论