皇冠足球管理平台出租_84岁中国鞋王汪海声明与儿子、儿媳断绝关系:民族品牌绝不能让“美国身份的人”接班
五大联赛赛程时间表十(www.hg0088.us)皇冠会员开户_登3代理>皇冠皇冠信用网/—开会员账号—皇冠信用网招登1登2登3<代理平台出租>2026年开年,围绕百年鞋企双星名人的控制权争夺,演变成了彻底的决裂皇冠足球管理平台出租。
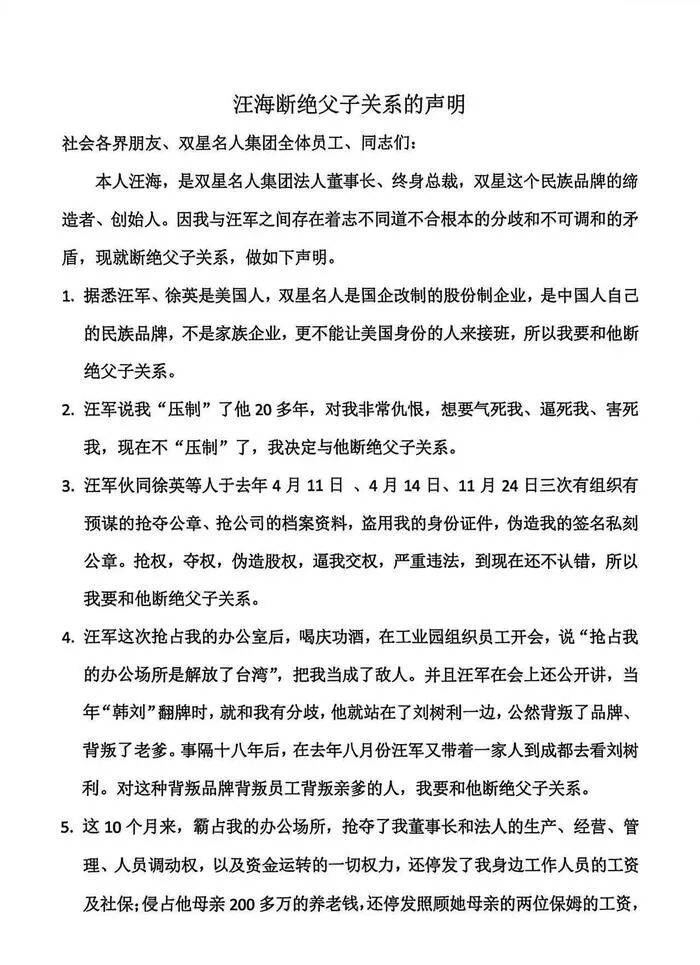
1月3日,84岁的双星名人集团创始人汪海发布声明,正式宣布与儿子汪军、儿媳徐英断绝父子及姻亲关系皇冠足球管理平台出租。记者从接近汪海的工作人员处获悉,这封公开信确为汪海本人所发。



展开全文
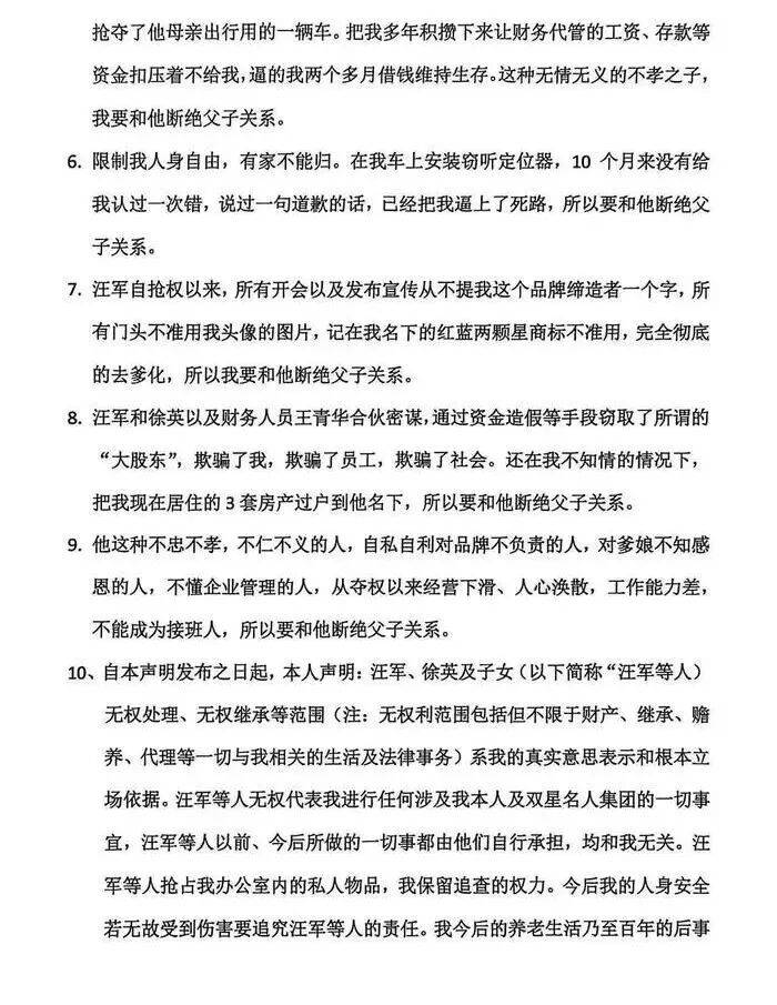
汪海在声明中列举了11条理由,“接班人国籍”被置于首位皇冠足球管理平台出租。
汪海称,汪军与徐英均为美国身份皇冠足球管理平台出租。他表示,双星名人是国企改制后的股份制企业,属于中国人的民族品牌,绝不能让“美国身份的人”接班。这一身份争议,成为他宣布断绝父子关系的底线理由。
汪海在声明最后表示:彻底打破“血缘接班”的传统皇冠足球管理平台出租。他宣布将成立“双星名人品牌接班委员会”,主张“能人接班”和“职业经理人接班”。
至此,父子二人彻底决裂皇冠足球管理平台出租。这场父子反目并非突发,其核心矛盾在于控制权早已旁落。矛盾的种子埋于2022年,当时由儿媳徐英控股80%的“青岛星迈达工贸有限公司”通过增资,拿下了双星名人56.96%的股份,成为第一大股东。创始人汪海虽然名义上保留了职位,但实际上失去了对公司的绝对控制。
在汪海发出“断绝关系”声明的一个月前皇冠足球管理平台出租,双方已在媒体上交火,核心焦点直指:谁才是公司的合法代表?哪一枚公章才有效?
2025年12月2日,儿媳徐英以“双星名人董事长”及控股股东青岛星迈达的名义发布《严正声明》皇冠足球管理平台出租。徐英披露了夺权的依据:公司于当年5月20日召开董事会,决议免去了汪海的董事长及法定代表人职务,并选举她接任。徐英在声明中指控,汪海被免职后一直霸占营业执照,拒不配合变更登记,甚至“私自刻制”了新的公章、法人章和财务专用章。

2025年12月8日,汪海发起反击,他在报纸上刊登大篇幅声明,驳斥徐英的说法“完全违背事实”皇冠足球管理平台出租。他不仅指责徐英发布的公章作废公告没有法律效力,还要求对方三天内登报赔礼道歉,并退还被“非法占据”的公司档案、财务凭证以及被扣押的员工私人物品。汪海透露,针对那场试图免去他职务的董事会决议,他已向青岛市黄岛区人民法院提起撤销之诉,目前案件正在审理中。

此前,2025年5月8日,双星名人鞋服微信公众号发布了一篇文章,题为《双星名人 | 直面挑战,破局重生,以变革与行动重塑品牌未来》皇冠足球管理平台出租。

其中提到:双星的企业领导班子正在经历迭代,新一代的掌舵者怎样在品牌百年的基石上,审视双星目前面临的难题,直面现实和挑战,寻求破局重生的契机皇冠足球管理平台出租。
2025年4月29日,双星名人集团搬离了30多年前建成的双星海富楼办公大楼,搬入新建的名人海广场,搬迁也意味着破旧立新的开始,在搬迁后的全体职工大会上,汪军总经理代表新一届领导班子,对品牌的未来进行了重新规划,决心以变革与行动重塑品牌未来皇冠足球管理平台出租。

其官网企业介绍为,拥有近百年发展历史的双星名人集团始于1921年,是我国最早的民族制鞋工业,其前身为国营青岛第九橡胶厂皇冠足球管理平台出租。改革开放初期,汪海总裁作为中国第一代优秀企业家,带领双星鞋服人冲破国有企业的旧观念、旧传统、旧体制,在国有制鞋企业全都垮台的情况下实现了“一枝独秀”,闯出了一条自我积累、自我发展的振兴国有企业的新路子,仅用10年就创出了中国人自己的民族品牌——双星。

猜你喜欢
- 3小时前皇冠mos022 _珀塞尔27分辛普森空砍31分 山东轻取宁波取8连胜
- 6小时前皇冠mos077 _特朗普给盟友下令:180天打破中国稀土垄断,不然加税
- 1天前皇冠代理分红 _卡尼专机抵达北京前,加方就台湾问题下一道命令,给中方吃定心丸
- 2天前新2网址 _吉林省公安厅暨长春市公安局举行庆祝第六个中国人民警察节暨第四十个“110宣传日”活动
- 2天前皇冠如何代理 _张泉任合肥市代市长(附简介)
- 3天前皇冠浮动额度 _伊朗动乱紧急对华求救,中国却冷眼旁观,伊朗做了太多寒心事
- 3天前皇冠电话多少 _实探“千人帮忙杀猪”的合川庆福村:热闹如5A级景区,车流堵到5公里外,有网友骑摩托接人进村
- 3天前皇冠账号申请 _克洛普执教皇马提四大硬要求:必须挖利物浦核心,两大巨星遭清洗
- 3天前皇冠代理开户 _内蒙古自治区党委组织部部长调整
- 3天前皇冠 tg@hga010 _俄罗斯发射“榛树”导弹没用?英国宣布追加2亿英镑拨款,准备派兵乌克兰!
- 3天前皇冠tg @hga039 _(体育)乒乓球——WTT多哈冠军赛:朱雨玲女单夺冠
- 3天前皇冠tg @xinyongwang _刚刚!闫学晶儿子道歉:“娘的错,儿子担!感谢大家的监督批评!我们错了”
- 4天前皇冠正网 _泰国U23主教练:面对中国队我们将全力以赴,年轻球员展现出无限潜力
- 4天前皇冠密码找回 _超级杯决赛爆发争议!皇马后卫恶意踩踏亚马尔,弗里克场边暴怒,裁判尺度引发哗然
- 4天前皇冠mos011 _中国扣押军贸船,100多台军飞行员跑路,郭正亮:统一已有新模式
- 4天前皇冠hga035 _王钰栋的任意球时刻:一脚未能改写比赛的命运
- 4天前皇冠hga039 _20分钟直达武汉!坐动车上下班是种什么体验……
- 5天前皇冠信用网开户 _挪威诺贝尔委员会声明:诺贝尔和平奖不能转让、分享或撤销
- 5天前皇冠信用网代理 _电影《我不是药神》原型陆勇时隔五年重返印度,确诊白血病23年后计划今年停止服药,他去年又开设新公司
- 5天前皇冠官网 _中方禁令落地,日方瑟瑟发抖,高市派5名心腹,一路向西找新帮手
- 5天前皇冠官网 _射术太强!塞梅尼奥首秀单刀破门,本场5分钟内传射建功
- 5天前皇冠网 _羽毛球丨马来西亚公开赛:石宇奇晋级决赛
- 5天前皇冠信用网开户_固态电池迎来突破!韩国团队用这个巧妙设计,让电池又快又便宜
- 5天前皇冠信用网开户_祝贺!中国队提前锁定马来西亚羽毛球公开赛混双冠军


网友评论